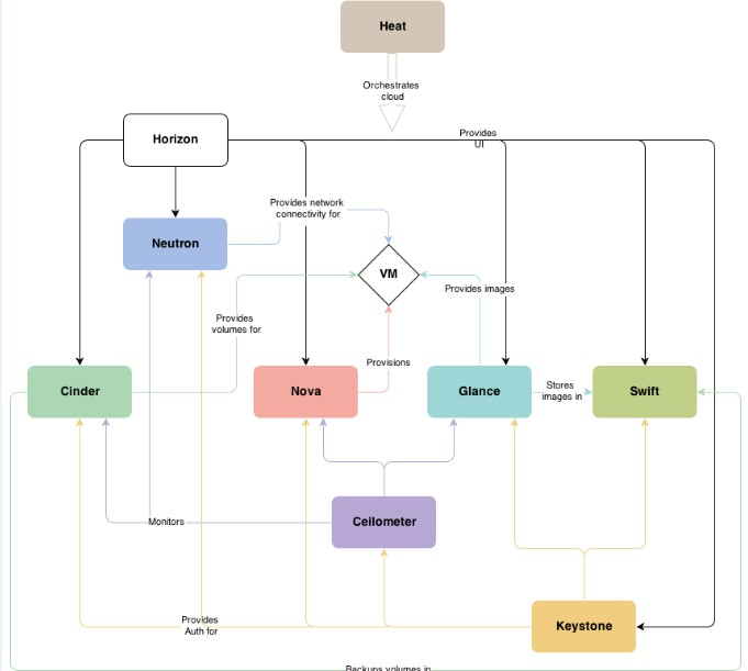
OpenStack架构

一、组件的对应关系
DashBoard
Horizon
提供WEB界面
Computer
Nova
计算也就是虚拟机
Networking
Neutron
提供给nova网络支持
Object Storage
Swift
提供对象存储
Block Storage
Cinder
提供云硬盘给nova,同时备份到Swift
Identity Sservice
Keystone
提供所有组件的认证
Image Service
Glance
提供给nova镜像服务
Telemetry Service
Cellometer
监控
cinder,neutron,nova,glance
Orchestration Service
Heat
AWS cloud兼容
二、OpenStack的概念架构
clipboard.png
三 、Open Stack逻辑架构
clipboard1.png
四 、OpenStack基本架构


2203436842.png


打赏 支付宝打赏 微信打赏

最后编辑于:2018/08/01作者: 富华运维空间

相关推荐

发表评论

动态鼠标蜘蛛网特效